Упр.774 ГДЗ Лукашик 7-9 класс по физике (Физика)
Решение #1

Рассмотрим вариант решения задания из учебника Лукашик, Иванова 8 класс, Просвещение:
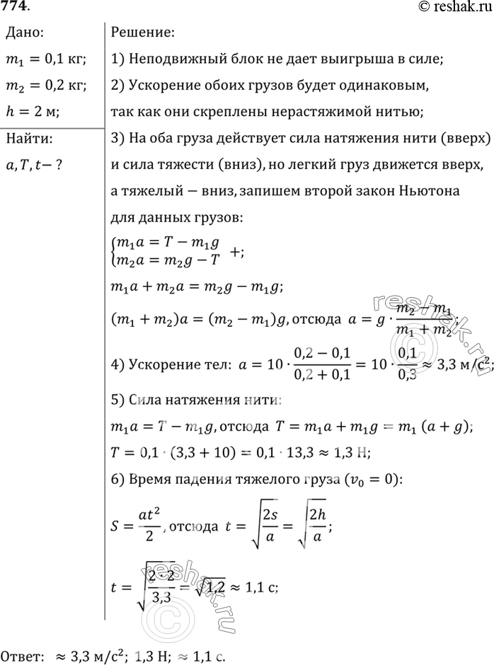
774*. На концах невесомой нерастяжимой нити, перекинутой через легкий неподвижный блок, подвешены два груза, массы которых равны 100 и 200 г. В начальный момент времени грузы покоятся на высоте 2 м от пола. Пренебрегая трением, определите ускорение грузов, натяжение нити при движении грузов и время, за которое груз массой 200 г достигнет пола.
*размещая тексты в комментариях ниже, вы автоматически соглашаетесь с пользовательским соглашением