Упр.770 ГДЗ Лукашик 7-9 класс по физике (Физика)
Решение #1

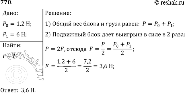
Рассмотрим вариант решения задания из учебника Лукашик, Иванова 8 класс, Просвещение:
770°. Вес подвижного блока равен 1,2 Н. Его груз весит 6 Н (рис. 226). Чему будет равно показание динамометра при равномерном подъеме груза? (Трение не учитывать.)
*размещая тексты в комментариях ниже, вы автоматически соглашаетесь с пользовательским соглашением