Упр.779 ГДЗ Лукашик 7-9 класс по физике (Физика)
Решение #1

Рассмотрим вариант решения задания из учебника Лукашик, Иванова 8 класс, Просвещение:
779*. К пружинным весам (рис. 231) подвешен блок. Через блок перекинут нерастяжимый шнур, к концам которого привязаны грузы массами 1 и 2 кг. Какой вес будут регистрировать пружинные весы во время движения грузов? (Весом блока и шнура пренебречь.)
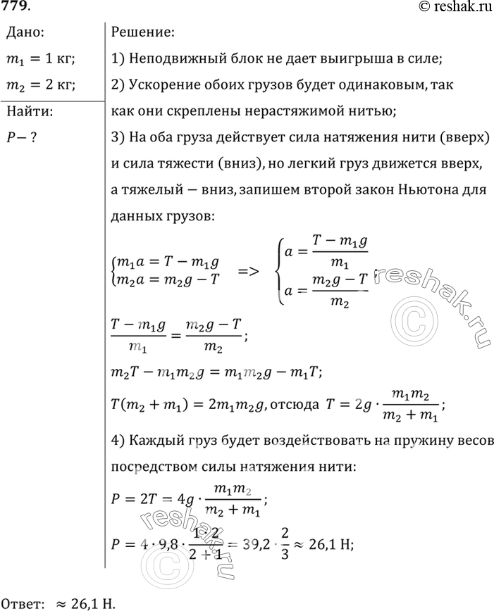
1) Неподвижный блок не дает выигрыша в силе;
2) Ускорение обоих грузов будет одинаковым, так
как они скреплены нерастяжимой нитью;
3) На оба груза действует сила натяжения нити (вверх)
и сила тяжести (вниз), но легкий груз движется вверх,
а тяжелый-вниз, запишем второй закон Ньютона для
данных грузов.
4) Каждый груз будет воздействовать на пружину весов
посредством силы натяжения нити.
*размещая тексты в комментариях ниже, вы автоматически соглашаетесь с пользовательским соглашением