Упр.771 ГДЗ Лукашик 7-9 класс по физике (Физика)
Решение #1
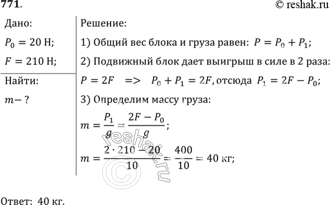
Решение #2

Рассмотрим вариант решения задания из учебника Лукашик, Иванова 8 класс, Просвещение:
771. Груз какой массы можно поднять с помощью подвижного блока, вес которого 20 Н, прилагая к свободному концу веревки усилие 210 Н, если не учитывать трение?
*размещая тексты в комментариях ниже, вы автоматически соглашаетесь с пользовательским соглашением