Упр.746 ГДЗ Лукашик 7-9 класс по физике (Физика)
Решение #1

Рассмотрим вариант решения задания из учебника Лукашик, Иванова 8 класс, Просвещение:
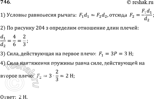
746°. С какой силой натянута пружина динамометра (см. рис. 204, з), если вес каждого груза равен 1 Н?
*размещая тексты в комментариях ниже, вы автоматически соглашаетесь с пользовательским соглашением