Упр.744 ГДЗ Лукашик 7-9 класс по физике (Физика)
Решение #1

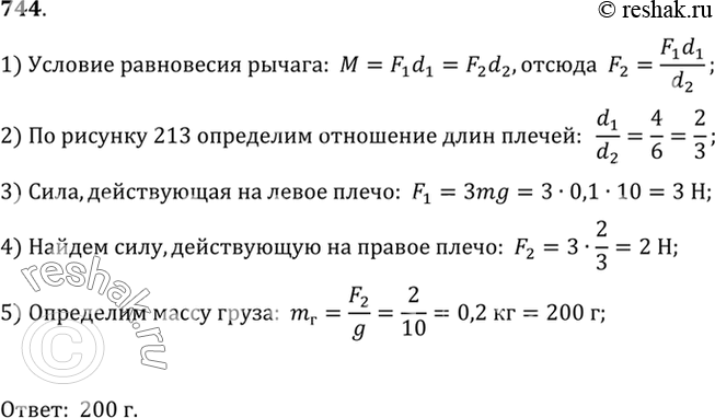
Рассмотрим вариант решения задания из учебника Лукашик, Иванова 8 класс, Просвещение:
744°. Груз какой массы надо взять, чтобы, подвесив его к правому плечу рычага в точке у цифры 6 (рис. 213), привести рычаг в равновесие?
*размещая тексты в комментариях ниже, вы автоматически соглашаетесь с пользовательским соглашением