Упр.743 ГДЗ Лукашик 7-9 класс по физике (Физика)
Решение #1

Рассмотрим вариант решения задания из учебника Лукашик, Иванова 8 класс, Просвещение:
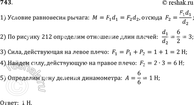
743°. На рычаге грузы по 1 Н каждый уравновешиваются растянутой пружиной динамометра (рис. 212). Определите цену деления динамометра.
*размещая тексты в комментариях ниже, вы автоматически соглашаетесь с пользовательским соглашением