Упр.799 ГДЗ Лукашик 7-9 класс по физике (Физика)
Решение #1

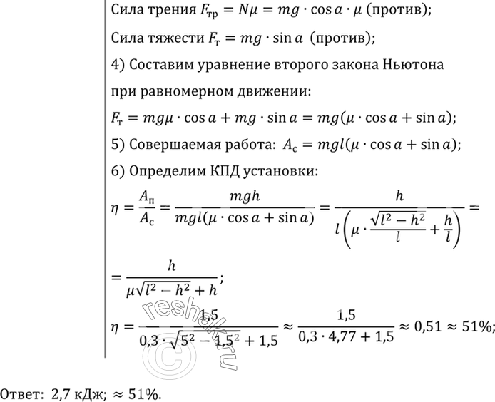
Рассмотрим вариант решения задания из учебника Лукашик, Иванова 8 класс, Просвещение:
799*. По наклонной плоскости длиной 5 м и высотой 1,5 м поднимается груз массой 180 кг. Чему равны полезная работа и КПД, если коэффициент трений равен 0,3?
*размещая тексты в комментариях ниже, вы автоматически соглашаетесь с пользовательским соглашением