Упр.798 ГДЗ Лукашик 7-9 класс по физике (Физика)
Решение #1

Рассмотрим вариант решения задания из учебника Лукашик, Иванова 8 класс, Просвещение:
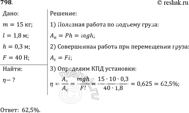
798. При равномерном перемещении груза массой 15 кг по наклонной плоскости динамометр, привязанный к грузу, показывал силу, равную 40 Н. Вычислите КПД наклонной плоскости, если длина ее 1,8 м, высота 30 см.
*размещая тексты в комментариях ниже, вы автоматически соглашаетесь с пользовательским соглашением