Упр.694 ГДЗ Лукашик 7-9 класс по физике (Физика)
Решение #1

Рассмотрим вариант решения задания из учебника Лукашик, Иванова 8 класс, Просвещение:
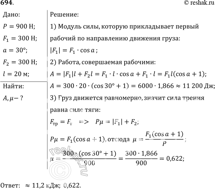
694. Двое рабочих передвигают равномерно по полу ящик весом 900 Н. При этом один толкает его сзади с силой 300 Н, направленной под углом 30° к полу, а другой тянет его за веревку с такой же по модулю силой, направленной горизонтально. Какую работу совершат рабочие, передвигая равномерно ящик на расстояние 20 м? Чему равен коэффициент трения?
*размещая тексты в комментариях ниже, вы автоматически соглашаетесь с пользовательским соглашением