Упр.691 ГДЗ Лукашик 7-9 класс по физике (Физика)
Решение #1
Решение #2

Рассмотрим вариант решения задания из учебника Лукашик, Иванова 8 класс, Просвещение:
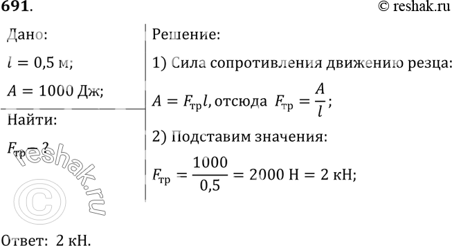
691. Определите силу сопротивления, преодолеваемую резцом станка, если на пути 0,5 м работа равна 1 кДж.
*размещая тексты в комментариях ниже, вы автоматически соглашаетесь с пользовательским соглашением