Упр.813 ГДЗ Макарычев Миндюк 9 класс (Алгебра)
Решение #1
Решение #2
Решение #3

Рассмотрим вариант решения задания из учебника Макарычев, Миндюк, Нешков 9 класс, Просвещение:
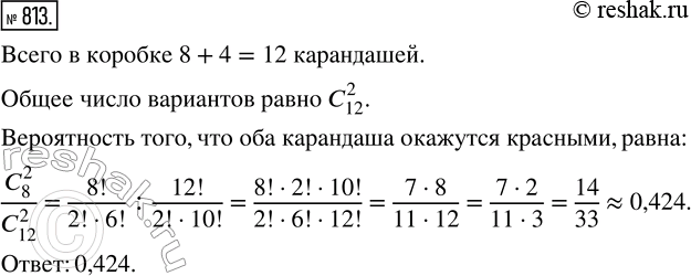
813. В коробке лежит 8 красных и 4 синих карандаша. Наугад вынимают 2 карандаша. Какова вероятность того, что оба карандаша окажутся красными?
*размещая тексты в комментариях ниже, вы автоматически соглашаетесь с пользовательским соглашением