Упр.543 ГДЗ Макарычев Миндюк 9 класс (Алгебра)
Решение #1
Решение #2

Рассмотрим вариант решения задания из учебника Макарычев, Миндюк, Нешков 9 класс, Просвещение:
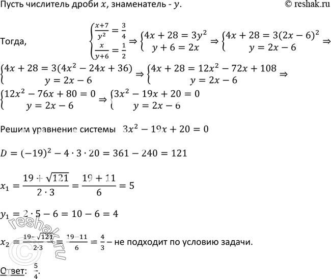
543. Если числитель обыкновенной дроби увеличить на 7, а знаменатель возвести в квадрат, то получится дробь, равная 3/4. Если же числитель оставить без изменения, а знаменатель увеличить на 6, то получится дробь, равная 1/2. Найдите эту дробь.
*размещая тексты в комментариях ниже, вы автоматически соглашаетесь с пользовательским соглашением