Упр.289 ГДЗ Макарычев Миндюк 9 класс (Алгебра)
Решение #1
Решение #2
Решение #3

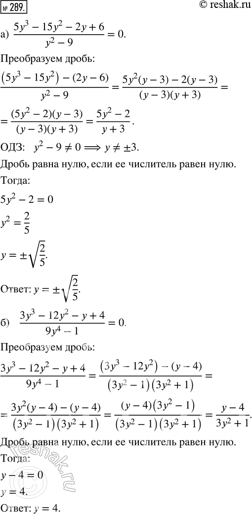
Рассмотрим вариант решения задания из учебника Макарычев, Миндюк, Нешков 9 класс, Просвещение:
289. Решите уравнение:
а) 5y^3-15y^2-2y+6/y^2-9=0
б) 3y^3-12y^2-y+4/9y^4-1=0
в) 6x^3+48x^2-2x-16=0
г) y^3-4y^2-6y+24/y^3-6y=0
*размещая тексты в комментариях ниже, вы автоматически соглашаетесь с пользовательским соглашением