Упр.196 ГДЗ Макарычев Миндюк 9 класс (Алгебра)
Решение #1
Решение #2
Решение #3

Рассмотрим вариант решения задания из учебника Макарычев, Миндюк, Нешков 9 класс, Просвещение:
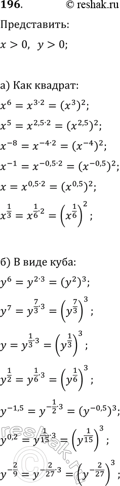
196 Представьте:
а) в виде квадрата (х > 0): x6, x5,x^-8, x^-1, x, x1/3.
б) в виде куба (у > 0): у6,y7, y1/2, y^-1,5,y0,2, y2/9.
*размещая тексты в комментариях ниже, вы автоматически соглашаетесь с пользовательским соглашением