Упр.199 ГДЗ Алимов 10-11 класс (Алгебра)
Решение #1
Решение #2

Рассмотрим вариант решения задания из учебника Алимов, Колягин, Ткачёва 10 класс, Просвещение:
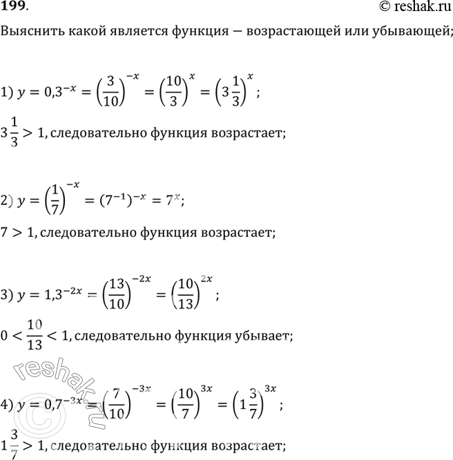
199 (Устно.) Выяснить, является ли возрастающей или убывающей функция:
1) y=0,3^-x;
2) y=(1/7)^-x;
3) y=1,3^-2x;
4) y=0,7^-3x.
*размещая тексты в комментариях ниже, вы автоматически соглашаетесь с пользовательским соглашением