Упр.191 ГДЗ Алимов 10-11 класс (Алгебра)
Решение #1
Решение #2

Рассмотрим вариант решения задания из учебника Алимов, Колягин, Ткачёва 10 класс, Просвещение:
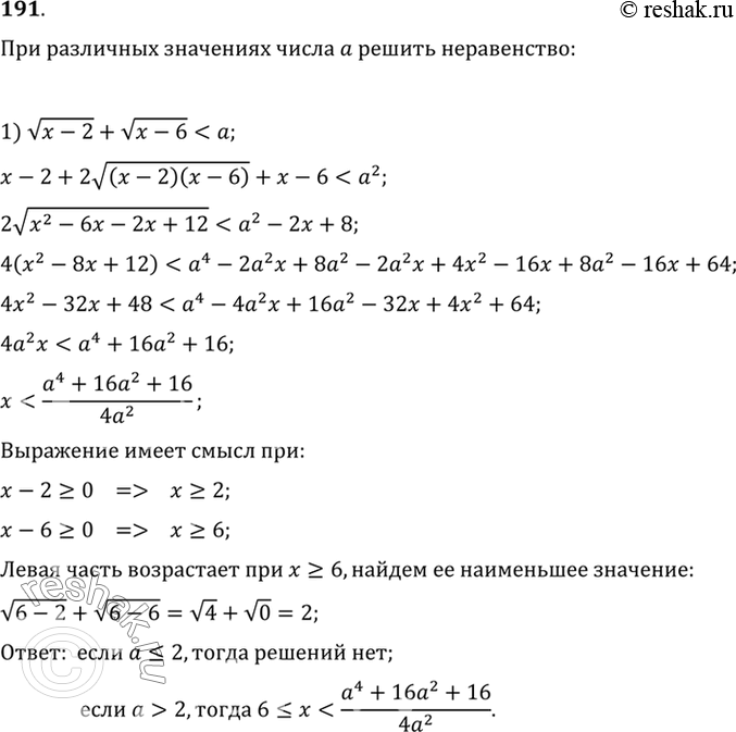
191 При различных значениях а решить неравенство:
1) корень (x-2) +корень(x-6) < a;
2) 2x+ корень(a2-x2)>0.
*размещая тексты в комментариях ниже, вы автоматически соглашаетесь с пользовательским соглашением