Упр.1153 ГДЗ Алимов 10-11 класс (Алгебра)
Решение #1
Решение #2

Рассмотрим вариант решения задания из учебника Алимов, Колягин, Ткачёва 11 класс, Просвещение:
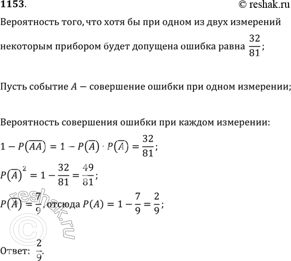
1153 Вероятность Р того, что при измерении прибором некоторой физической величины будет допущена ошибка, превышающая заданную точность, постоянна. Вероятность того, что ошибка будет допущена этим прибором хотя бы один раз из двух измерений, равна 32/81. Найти Р.
*размещая тексты в комментариях ниже, вы автоматически соглашаетесь с пользовательским соглашением