Упр.813 ГДЗ Лукашик 7-9 класс по физике (Физика)

Решение #1

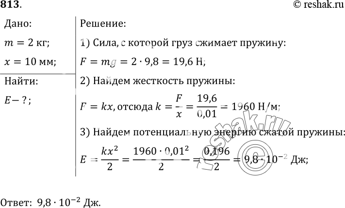
Изображение 813.	Груз массой 2, 0 кг, положенный на легкую чашку пружинных бытовых весов, сжимает пружину на 10 мм. Чему равна потенциальная энергия сжатой...
Загрузка...

Рассмотрим вариант решения задания из учебника Лукашик, Иванова 8 класс, Просвещение:
813. Груз массой 2, 0 кг, положенный на легкую чашку пружинных бытовых весов, сжимает пружину на 10 мм. Чему равна потенциальная энергия сжатой пружины?
*Цитирирование задания со ссылкой на учебник производится исключительно в учебных целях для лучшего понимания разбора решения задания.
*размещая тексты в комментариях ниже, вы автоматически соглашаетесь с пользовательским соглашением