Упр.726 ГДЗ Лукашик 7-9 класс по физике (Физика)
Решение #1
Решение #2

Рассмотрим вариант решения задания из учебника Лукашик, Иванова 8 класс, Просвещение:
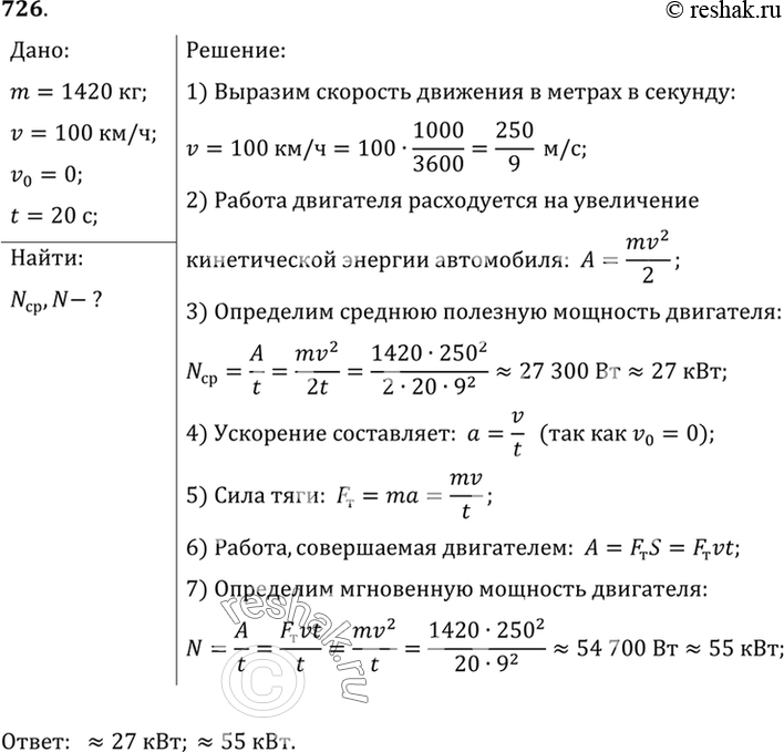
726. Автомобиль «Волга-24» массой 1420 кг, трогаясь с места, развивает скорость 100 км/ч за 20 с. Определите среднее значение полезной мощности за время разгона и мгновенное значение мощности в конце разгона.
*размещая тексты в комментариях ниже, вы автоматически соглашаетесь с пользовательским соглашением