Упр.712 ГДЗ Лукашик 7-9 класс по физике (Физика)
Решение #1

Рассмотрим вариант решения задания из учебника Лукашик, Иванова 8 класс, Просвещение:
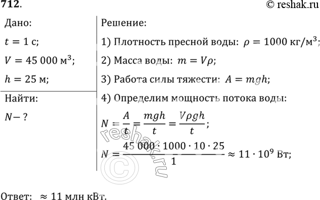
712. Водосливная плотина Волжской ГЭС во время паводков пропускает каждую секунду объем воды, равный 45 000 м3. Зная, что высота плотины 25 м, определите мощность водяного потока.
*размещая тексты в комментариях ниже, вы автоматически соглашаетесь с пользовательским соглашением