Упр.701 ГДЗ Лукашик 7-9 класс по физике (Физика)
Решение #1

Рассмотрим вариант решения задания из учебника Лукашик, Иванова 8 класс, Просвещение:
701. Нагруженный автомобиль при той же мощности двигателя и по той же горизонтальной дороге движется медленнее ненагруженного. Почему?
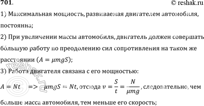
1) Максимальная мощность, развиваемая двигателем автомобиля,
постоянна;
2) При увеличении массы автомобиля, двигатель должен совершать
большую работу по преодолению сил сопротивления на таком же
расстоянии;
3) Работа двигателя связана с его мощностью, следовательно, чем
больше масса автомобиля, тем меньше его скорость;
*размещая тексты в комментариях ниже, вы автоматически соглашаетесь с пользовательским соглашением