Упр.427 ГДЗ Колягин Ткачёва 8 класс (Алгебра)
Решение #1

Рассмотрим вариант решения задания из учебника Колягин, Ткачёва, Фёдорова 8 класс, Просвещение:
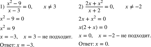
427. Решить уравнение:
1) (x^2-9)/(x-3)=0;
2) (2x+x^2)/(x+2)=0.
*размещая тексты в комментариях ниже, вы автоматически соглашаетесь с пользовательским соглашением