Упр.301 ГДЗ Колягин Ткачёва 9 класс (Алгебра)
Решение #1

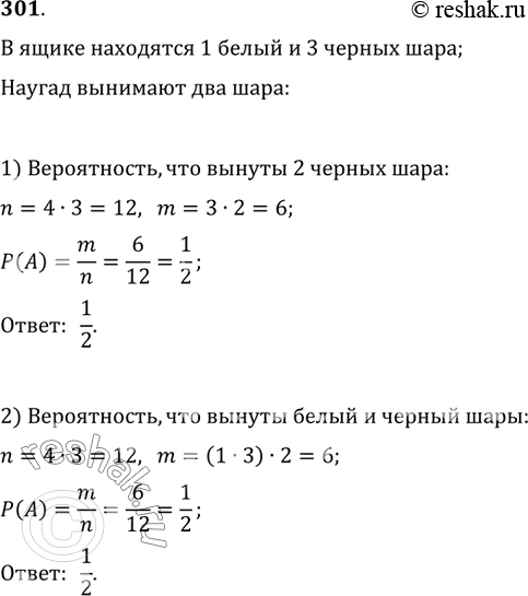
Рассмотрим вариант решения задания из учебника Колягин, Ткачёва, Фёдорова 9 класс, Просвещение:
301. В ящике лежат 1 белый и 3 чёрных шара. Наугад вынимают 2 шара. Какова вероятность того, что вынуты: 1) 2 чёрных шара; 2) белый и чёрный шары?
*размещая тексты в комментариях ниже, вы автоматически соглашаетесь с пользовательским соглашением