Упр.762 ГДЗ Атанасян 10-11 класс по геометрии (Геометрия)
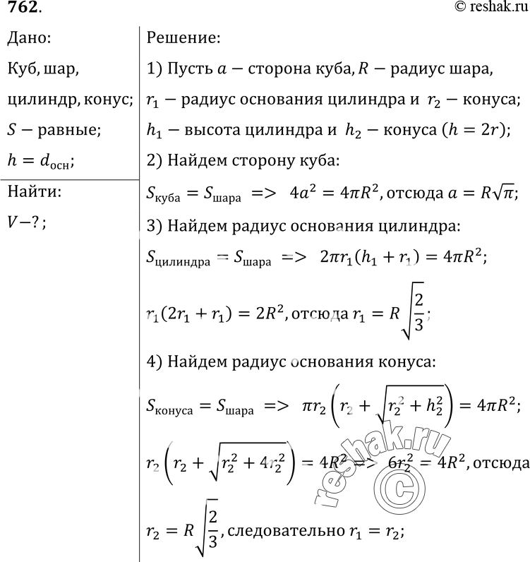
Решение #1
Решение #2

Рассмотрим вариант решения задания из учебника Атанасян, Бутузов 11 класс, Просвещение:
762 Куб, шар, цилиндр и конус (у двух последних тел диаметры оснований равны высоте) имеют равные площади поверхностей. Какое из этих тел имеет наибольший объем и какое — наименьший?
*размещая тексты в комментариях ниже, вы автоматически соглашаетесь с пользовательским соглашением